国际口腔医学杂志 ›› 2026, Vol. 53 ›› Issue (3): 352-361.doi: 10.7518/gjkq.2026213

• 论著 • 上一篇    

葫芦素B通过核因子E2相关因子2/溶质载体家族7成员11/谷胱甘肽过氧化物酶4信号通路诱导舌鳞状细胞癌CAL-27细胞铁死亡

林健辉(),蒋文芮,韩瑞,刘新伟,张靓,周美云,徐锦程()   

  1. 蚌埠医科大学第一附属医院口腔科 蚌埠 233004
  • 收稿日期:2024-11-01 修回日期:2025-10-20 出版日期:2026-05-01 发布日期:2026-04-24
  • 通讯作者: 徐锦程
  • 作者简介:林健辉,硕士,Email:839606085@qq.com
  • 基金资助:
    安徽省高校自然科学研究项目(KJ2021ZD0088)

Cucurbitacin B induces ferroptosis in CAL-27 cells derived from tongue squamous cell carcinoma through the signaling pathway involving nuclear factor erythroid 2-related factor 2, solute carrier family 7 member 11, and glutathione peroxidase 4

Jianhui Lin(),Wenrui Jiang,Rui Han,Xinwei Liu,Liang Zhang,Meiyun Zhou,Jincheng Xu()   

  1. Dept. of Stomatology, the First Affiliated Hospital of Bengbu Medical University, Bengbu 233004, China
  • Received:2024-11-01 Revised:2025-10-20 Online:2026-05-01 Published:2026-04-24
  • Contact: Jincheng Xu
  • Supported by:
    Natural Science Research Projects of Colleges and Universities in Anhui Province(KJ2021ZD0088)

摘要:

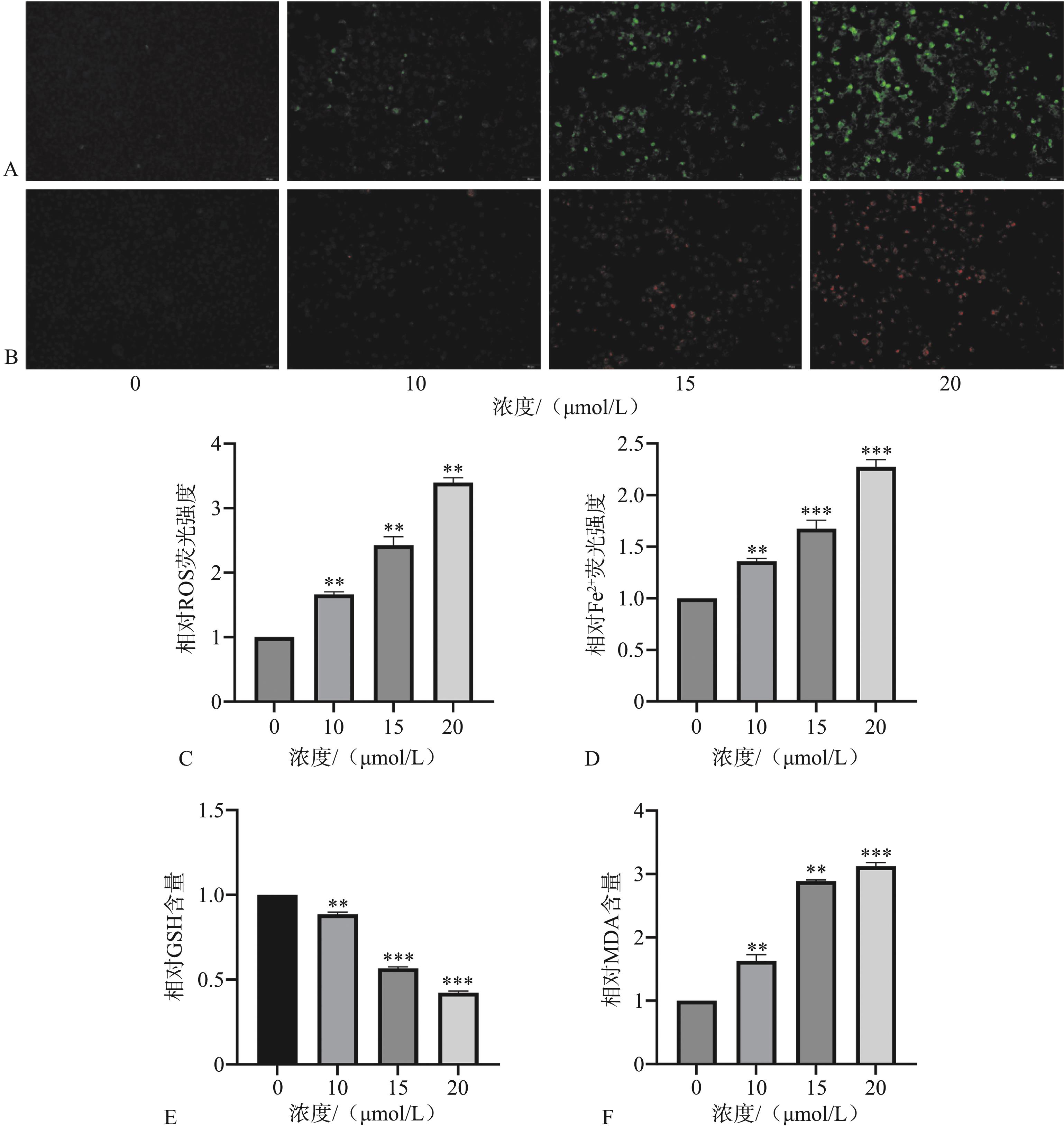
目的 观察葫芦素B(CuB)是否诱导舌鳞状细胞癌CAL-27细胞铁死亡,并探讨其可能的机制。 方法 采用不同浓度的CuB(0、5、10、15、20、30 µmol/L)处理CAL-27细胞,使用细胞计数试剂盒(CCK)-8法检测细胞增殖活力,并计算半数抑制浓度(IC50);细胞克隆实验、细胞划痕实验用于检测不同浓度CuB对CAL-27细胞增殖、迁移的影响;采用不同浓度CuB处理CAL-27细胞,分别检测细胞内活性氧(ROS)、Fe2+、谷胱甘肽(GSH)、丙二醛(MDA)的含量变化;蛋白印迹法(WB)检测核因子E2相关因子2(Nrf2)、溶质载体家族7成员11(SLC7A11)及谷胱甘肽过氧化物酶4(GPX4)蛋白的表达水平。 结果 CCK-8结果显示:5、10、15、20、30 µmol/L的CuB能显著抑制CAL-27细胞增殖活力,IC50为13.93 µmol/L(P<0.001)。平板克隆实验显示:CuB能够抑制CAL-27细胞的克隆形成能力(P<0.01)。划痕实验显示:葫芦素显著缩短CAL-27细胞的迁移距离抑制迁移能力(P<0.01)。ROS、GSH、MDA及Fe2+测定结果显示:与对照组相比,不同浓度CuB干预后CAL-27细胞中ROS、Fe2+的荧光强度显著增强,且细胞内GSH含量明显下降,MDA含量则明显上升,诱导细胞氧化损伤,而以上变化可被铁死亡抑制剂铁抑素-1(Ferrostatin-1)逆转(P<0.01)。WB结果显示:不同浓度CuB干预后能够显著下调Nrf2、SLC7A11和GPX4蛋白表达水平(P<0.05),且铁死亡抑制剂Fer-1可逆转Nrf2、SLC7A11、GPX4蛋白表达(P<0.05)。 结论 CuB可诱导舌鳞状细胞癌CAL-27细胞发生铁死亡,其机制可能与CuB通过调节Nrf2/SLC7A11/GPX4信号通路有关。

关键词: 葫芦素B, 铁死亡, 舌鳞状细胞癌, 核因子E2相关因子2/溶质载体家族7成员11/谷胱甘肽过氧化物酶4信号通路

Abstract:

Objective This study aims to observe whether Cucurbitacin B (CuB) induces ferroptosis in CAL-27 cells derived from tongue squamous cell carcinoma and explore its possible mechanism. Methods CAL-27 cells were treated with different concentrations of CuB (0, 5, 10, 15, 20, and 30 μmol/L). Cell proliferation activity was detected using the cell counting kit-8 (CCK-8) method, and the median inhibition concentration (IC50) was calculated. Cell clo-ning and wound healing assays were used to detect the effects of different concentrations of CuB on the proliferation and migration of CAL-27 cells. CAL-27 cells were treated with different concentrations of CuB, and the changes in intracellular reactive oxygen species (ROS), Fe2+, GSH, and malondialdehyde (MDA) levels were detected. Western blot (WB) was used to detect the expression levels of nuclear factor erythroid 2-related factor 2 (Nrf2), glutathione peroxidase 4 (GPX4), and solute carrier family 7 member 11 (SLC7A11) proteins. Results CCK-8 results showed that CuB at concentrations of 5, 10, 15, 20, and 30 μmol/L significantly inhibited the proliferation activity of CAL-27 cells, with an IC50 of 13.93 μmol/L (P<0.001). The plate cloning assay demonstrated that CuB inhibited the cloning ability of CAL-27 cells (P<0.01). The wound healing assay revealed that CuB significantly shortened the migration distance of CAL-27 cells and inhibited their migration ability (P<0.01). The results of ROS, GSH, MDA, and Fe2+ measurements indicated that, compared with the control group, the fluorescence intensity of ROS and Fe2+ in CAL-27 cells significantly increased after CuB intervention at different concentrations. Meanwhile, the intracellular GSH content significantly decreased, and the MDA content significantly increased, which induced cellular oxidative damage. These changes could be reversed by the ferroptosis inhibitor Fer-1 (P<0.01). WB results showed that CuB intervention at different concentrations significantly downregulated the expression levels of Nrf2, SLC7A11, and GPX4 proteins (P<0.05). Furthermore, the ferroptosis inhibitor Fer-1 reversed the protein expression of Nrf2, SLC7A11 and GPX4 (P<0.05). Conclusion CuB can induce ferroptosis in CAL-27 cells derived from tongue squamous cell carcinoma, and its mechanism may be related to the ability of CuB to regulate the signaling pathway involving Nrf2, SLC7A11, and GPX4.

Key words: cucurbitacin B, ferroptosis, oral squamous cell carcinoma, nuclear factor erythroid 2-related factor 2/solute carrier family 7 member 11/glutathione peroxidase 4 signaling pathway

中图分类号: 

  • R782

图 1

不同浓度CuB对CAL-27细胞增殖活性的影响与对照组相比,***P<0.001。"

图 2

不同浓度CuB对CAL-27细胞迁移能力的影响A:各组细胞平板划痕图(倒置显微镜 × 100);B:各组细胞平板划痕统计图与对照组相比,**P<0.01,***P<0.001。"

图 3

不同浓度CuB对CAL-27细胞克隆能力的影响A:各组细胞平板克隆图;B:各组细胞平板克隆统计图,与对照组相比,**P<0.01,***P<0.001。"

图 4

CuB对CAL-27细胞铁死亡相关指标的影响A:各组细胞ROS荧光强度图 荧光显微镜 × 200;B:各组细胞Fe2+荧光强度图 荧光显微镜 × 200;C:各组细胞ROS荧光强度统计图;D:各组细胞Fe2+荧光强度统计图;E:各组细胞GSH含量统计图;F:各组细胞MDA含量统计图;与对照组相比,**P<0.01,***P<0.001。"

图 5

Fer-1联合CuB对CAL-27细胞铁死亡相关指标的影响A:各组细胞ROS荧光强度图 荧光显微镜 × 200;B:各组细胞Fe2+荧光强度图 荧光显微镜 × 200;C:各组细胞ROS荧光强度统计图;D:各组细胞Fe2+荧光强度统计图;E:各组细胞GSH含量统计图;F:各组细胞MDA含量统计图;与对照组相比,**P<0.01,***P<0.001。"

图 6

CuB对CAL-27细胞铁死亡相关蛋白表达的影响A:各组细胞中铁死亡相关分子蛋白表达图;B~D:各组细胞中Nrf2、SLC7A11、GPX4的蛋白表达统计图;与对照组相比,*P<0.05,**P<0.01,***P<0.001。"

图 7

Fer-1联合CuB对CAL-27细胞铁死亡相关蛋白表达的影响A:各组细胞中铁死亡相关分子蛋白表达图;B~D:各组细胞中Nrf2、SLC7A11、GPX4的蛋白表达统计图;与对照组相比,*P<0.05,**P<0.01,***P<0.001。"

[1] Hu SM, Lu HZ, Xie WQ, et al. TDO2+ myofibroblasts mediate immune suppression in malignant transformation of squamous cell carcinoma[J]. J Clin Invest, 2022, 132(19): e157649.
[2] Meng X, Lou QY, Yang WY, et al. The role of non-coding RNAs in drug resistance of oral squamous cell carcinoma and therapeutic potential[J]. Cancer Commun, 2021, 41(10): 981-1006.
[3] Kalaimani G, Rao UDK, Joshua E, et al. E-cadherin expression in premalignant lesions, premalignant conditions, oral squamous cell carcinoma, and normal mucosa: an immunohistochemical study[J]. Cureus, 2023, 15(8): e44266.
[4] Dixon SJ, Lemberg KM, Lamprecht MR, et al. Ferroptosis: an iron-dependent form of nonapoptotic cell death[J]. Cell, 2012, 149(5): 1060-1072.
[5] Mou YH, Wang J, Wu JC, et al. Ferroptosis, a new form of cell death: opportunities and challenges in cancer[J]. J Hematol Oncol, 2019, 12(1): 34.
[6] Zhang XD, Liu ZY, Wang MS, et al. Mechanisms and regulations of ferroptosis[J]. FrontImmunol, 2023, 14: 1269451.
[7] Kim EH, Shin D, Lee J, et al. CISD2 inhibition overcomes resistance to sulfasalazine-induced ferroptotic cell death in head and neck cancer[J]. Cancer Lett, 2018, 432: 180-190.
[8] Ma L, Chen C, Zhao C, et al. Targeting carnitine palmitoyl transferase 1A (CPT1A) induces ferroptosis and synergizes with immunotherapy in lung cancer[J]. Signal Transduct Target Ther, 2024, 9(1): 64.
[9] 孙晟杰, 涂画, 唐励静, 等. 铁死亡诱导剂和抑制剂的研究进展[J]. 中国药理学与毒理学杂志, 2020, 34(8): 623-633.
Sun SJ, Tu H, Tang LJ, et al. Research progress in inducers and inhibitors of ferroptosis[J]. Chin J Pharmacol Toxicol, 2020, 34(8): 623-633.
[10] Qian XJ, Lin S, Li J, et al. Fisetin ameliorates diabetic nephropathy-induced podocyte injury by mo-dulating Nrf2/HO-1/GPX4 signaling pathway[J]. Evid Based Complement Alternat Med, 2023, 2023: 9331546.
[11] Dai S, Wang C, Zhao XT, et al. Cucurbitacin B: a review of its pharmacology, toxicity, and pharmacokinetics[J]. Pharmacol Res, 2023, 187: 106587.
[12] 曾泽瑶, 苏佳婷, 罗连响. 葫芦素B通过靶向STA-T3促进铁死亡抑制非小细胞肺癌的生长[J]. 中国药理学与毒理学杂志, 2023, 37(S1): 28.
Zeng ZY, Su JT, Luo LX. Cucurbitacin B promotes ferroptosis by targeting STAT3 to inhibit the growth of non-small cell lung cancer[J]. Chin J Pharmacol Toxicol, 2023, 37(S1): 28.
[13] 蔡晓钧, 杨仁义, 王智槟, 等. 基于p53/SLC7A11/GPX4通路研究疏肝祛瘀解毒方诱导肝癌细胞铁死亡的作用机制[J]. 中国实验方剂学杂志, 2024, 30(8): 74-82.
Cai XJ, Yang RY, Wang ZB, et al. Mechanism of inducing ferroptosis in hepatocellular carcinoma cells by Shugan Quyu Jiedu prescription based on p53/SLC7A11/GPX4 pathway[J]. Chin J Experiment Trad Med Formul, 2024, 30(8): 74-82.
[14] Yuan R, Zhao WT, Wang QQ, et al. Cucurbitacin B inhibits non-small cell lung cancer in vivo and in vitro by triggering TLR4/NLRP3/GSDMD-dependent pyroptosis[J]. Pharmacol Res, 2021, 170: 105748.
[15] Zhang HY, Zhao B, Wei HZ, et al. Cucurbitacin B controls M2 macrophage polarization to suppresses metastasis via targeting JAK-2/STAT3 signalling pathway in colorectal cancer[J]. J Ethnopharmacol, 2022, 287: 114915.
[16] Alafnan A, Khalifa NE, Hussain T, et al. Cucurbitacin-B instigates intrinsic apoptosis and modulates Notch signaling in androgen-dependent prostate cancer LNCaP cells[J]. Front Pharmacol, 2023, 14: 1286507.
[17] Chu XL, Zhang L, Zhou YJ, et al. Cucurbitacin B alleviates cerebral ischemia/reperfusion injury by inhibiting NLRP3 inflammasome-mediated inflammation and reducing oxidative stress[J]. Biosci Biote-chnol Biochem, 2022: zbac065.
[18] Huang S, Cao BH, Zhang JL, et al. Induction of ferroptosis in human nasopharyngeal cancer cells by cucurbitacin B: molecular mechanism and therapeutic potential[J]. Cell Death Dis, 2021, 12(3): 237.
[19] Tang D, Chen X, Kang R, et al. Ferroptosis: mole-cular mechanisms and health implications[J]. Cell Res, 2021, 31(2): 107-125.
[20] Liang D, Minikes AM, Jiang X. Ferroptosis at the intersection of lipid metabolism and cellular signa-ling[J]. Mol Cell, 2022, 82(12): 2215-2227.
[21] Zhang M, Lei Q, Huang XB, et al. Molecular me-chanisms of ferroptosis and the potential therapeu-tic targets of ferroptosis signaling pathways for gli-oblastoma[J]. Front Pharmacol, 2022, 13: 1071897.
[22] Sun Y, Chen P, Zhai B, et al. The emerging role of ferroptosis in inflammation[J]. Biomed Pharmaco-ther, 2020, 127: 110108.
[23] Ursini F, Maiorino M. Lipid peroxidation and ferroptosis: the role of GSH and GPx4[J]. Free Radic Biol Med, 2020, 152: 175-185.
[24] Xu Y, Li YT, Li JX, et al. Ethyl carbamate triggers ferroptosis in liver through inhibiting GSH synthesis and suppressing Nrf2 activation[J]. Redox Biol, 2022, 53: 102349.
[25] Yang WS, SriRamaratnam R, Welsch ME, et al. Re-gulation of ferroptotic cancer cell death by GPX4[J]. Cell, 2014, 156(1/2): 317-331.
[26] Alim I, Caulfield JT, Chen YX, et al. Selenium drives a transcriptional adaptive program to block ferroptosis and treat stroke[J]. Cell, 2019, 177(5): 1262-1279.e25.
[27] Koppula P, Zhuang L, Gan BY. Cystine transporter SLC7A11/xCT in cancer: ferroptosis, nutrient dependency, and cancer therapy[J]. Protein Cell, 2021, 12(8): 599-620.
[28] Hong T, Lei G, Chen X, et al. PARP inhibition promotes ferroptosis via repressing SLC7A11 and synergizes with ferroptosis inducers in BRCA-pro-ficient ovarian cancer[J]. Redox Biol, 2021, 42: 101928.
[29] Sykiotis GP, Bohmann D. Stress-activated cap’- n’collar transcription factors in aging and human di-sease[J]. Sci Signal, 2010, 3(112): re3.
[30] Xiang MJ, Namani A, Wu SJ, et al. Nrf2: bane or blessing in cancer[J]. J Cancer Res Clin Oncol, 2014, 140(8): 1251-1259.
[31] Wang C, Liu HH, Xu S, et al. Ferroptosis and neurodegenerative diseases: insights into the regulatory roles of SLC7A11[J]. Cell Mol Neurobiol, 2023, 43(6): 2627-2642.
[32] Seibt TM, Proneth B, Conrad M. Role of GPX4 in ferroptosis and its pharmacological implication[J]. Free Radic Biol Med, 2019, 133: 144-152.
[33] Miao Y, Chen YW, Xue F, et al. Contribution of ferroptosis and GPX4’s dual functions to osteoarthritis progression[J]. EBioMedicine, 2022, 76: 103847.
[34] Zeng C, Lin J, Zhang KT, et al. SHARPIN promotes cell proliferation of cholangiocarcinoma and inhi-bits ferroptosis via p53/SLC7A11/GPX4 signaling[J]. Cancer Sci, 2022, 113(11): 3766-3775.
[35] Guo C, Zhao W, Wang W, et al. Study on the antitumor mechanism of tanshinone ⅡA in vivo and in vitro through the regulation of PERK-ATF4-HSPA5 pathway-mediated ferroptosis[J]. Molecules, 2024, 29(7): 1557.
[1] 张潇月,陈舒泽,周婕妤,程磊,赵蕾. 具核梭杆菌经铁死亡途径破坏体外肠道上皮屏障模型的研究[J]. 国际口腔医学杂志, 2025, 52(2): 183-194.
[2] 傅豫, 何薇, 黄兰. 铁死亡在口腔疾病中的研究进展[J]. 国际口腔医学杂志, 2024, 51(1): 36-44.
[3] 罗晓洁,王德续,陈晓涛. 基于生物信息学分析铁死亡调控基因与牙周炎的关系[J]. 国际口腔医学杂志, 2023, 50(6): 661-668.
[4] 李明,原振英,南欣荣. 磁共振成像测量的浸润深度与舌鳞状细胞癌患者颈部淋巴结转移的相关性研究[J]. 国际口腔医学杂志, 2021, 48(3): 312-317.
[5] 吴南,李斌. 吡咯喹啉醌对舌鳞状细胞癌细胞上皮间质转化的抑制作用研究[J]. 国际口腔医学杂志, 2020, 47(4): 406-412.
[6] 王志强,刘娅丽,马丽娟,杨兰,王若宇,高舒婷. 红景天苷对人舌鳞状细胞癌CAL-27细胞增殖、凋亡、周期及迁移的影响[J]. 国际口腔医学杂志, 2018, 45(6): 678-685.
[7] 王丽萍, 查骏, 葛林虎. 非编码RNA在舌鳞状细胞癌中的研究进展[J]. 国际口腔医学杂志, 2018, 45(4): 420-424.
[8] 吴开柳 李思毅 张陈平. 舌鳞状细胞癌颈淋巴结转移的特点和评估处理[J]. 国际口腔医学杂志, 2015, 42(1): 119-122.
[9] 王晓彦1 武云霞2. 尼美舒利对人舌鳞状细胞癌Tca8113细胞ang-2基因表达的影响[J]. 国际口腔医学杂志, 2011, 38(6): 646-648.
[10] 冯正虎, 李春青, 王凌, 韩冰, 聂红兵, 苏雪莲. 血管内皮生长因子-C 在不同浸润方式的舌鳞状细胞癌中的表达[J]. 国际口腔医学杂志, 2011, 38(1): 7-9.
[11] 霍秋菊综述 李伟忠审校. 环氧化酶-2 及其选择性抑制剂塞来昔布与舌鳞状细胞癌侵袭的研究进展[J]. 国际口腔医学杂志, 2009, 36(3): 344-346,350.
[12] 李慧文1,黄鹏2. 舌鳞状细胞癌淋巴管密度与淋巴转移的关系[J]. 国际口腔医学杂志, 2007, 34(06): 399-401.
Viewed
Full text


Abstract

Cited

  Shared   
  Discussed   
No Suggested Reading articles found!